AFLERO

What Is ERP?

What is ERP?

It is an acronym like LOL (Laugh Out Loud)

What is ERP?

It is an acronym like LOL (Laugh Out Loud)

It is an enourmously large piece of software

What is ERP?

It is an acronym like LOL (Laugh Out Loud)

It is an enourmously large piece of software

But it is not too difficult for one person to understand

What is ERP?

ERP is a system that maximizes an organisation's flow of

What is ERP?

ERP is a system that maximizes an organisation's flow of

INFORMATION

What is ERP?

ERP is a system that maximizes an organisation's flow of

INFORMATION

MATERIALS

What is ERP?

ERP is a system that maximizes an organisation's flow of

INFORMATION

MATERIALS

FINANCES

What is ERP?

ERP is well known to any person with a little business knowledge

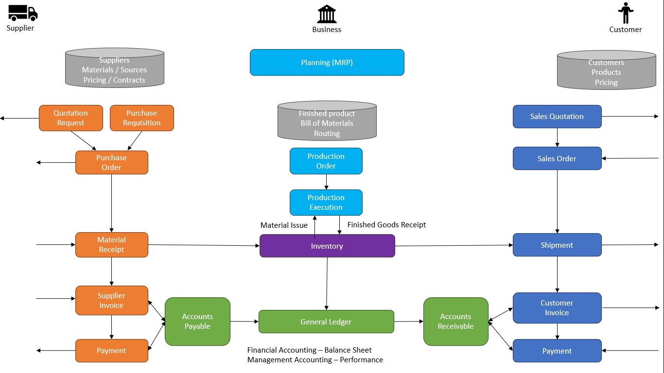
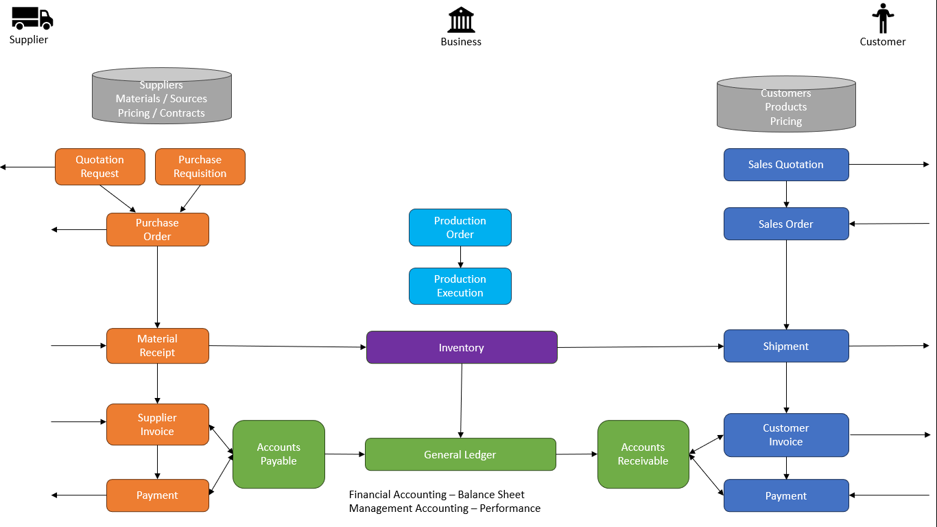
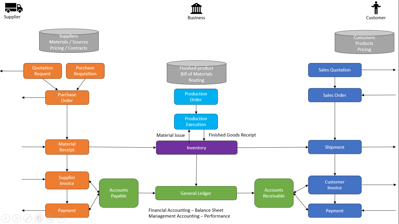
What does AFLERO support?

What does AFLERO support?

AFLERO supports a Distribution Business as well as a Manufacturing Business

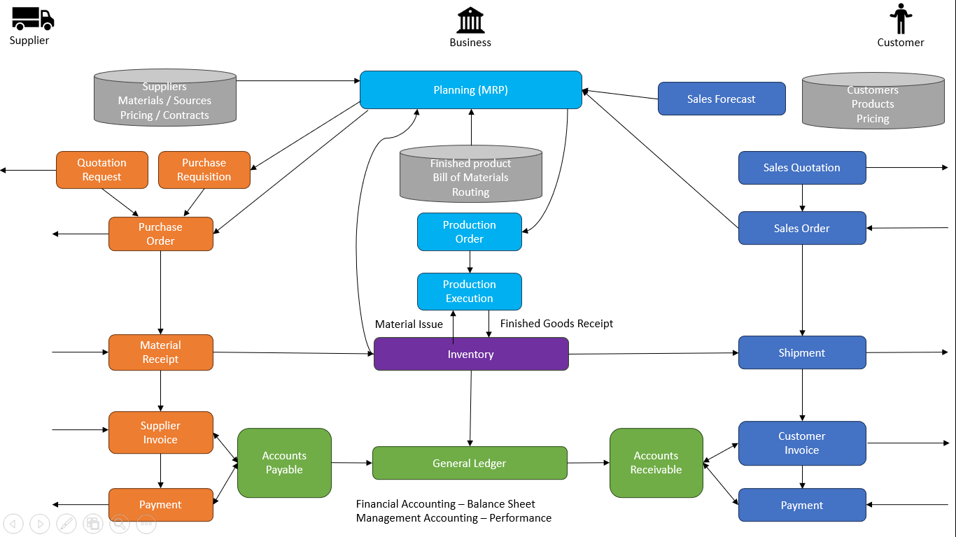
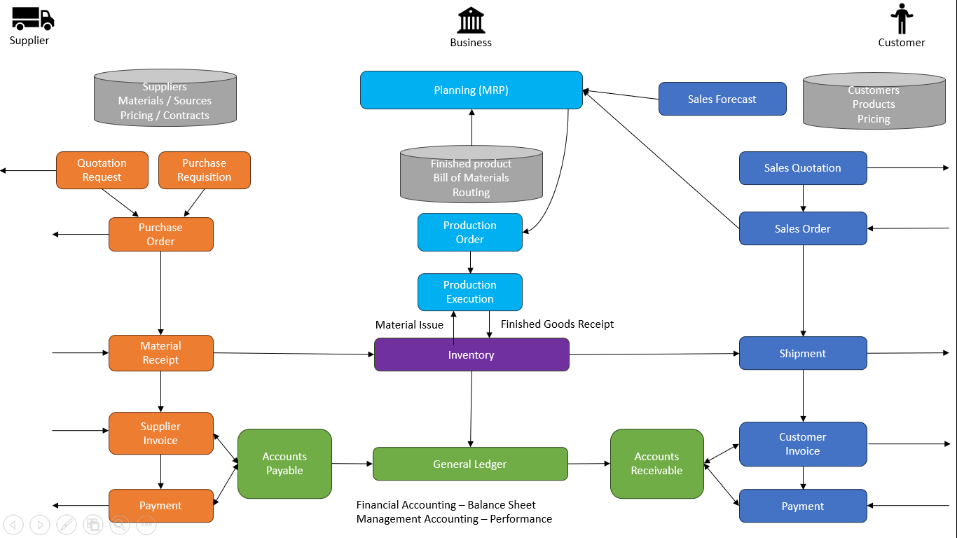
The Manufacturing Planning Challenge

The Manufacturing Planning Challenge

AFLERO figures out;

The Manufacturing Planning Challenge

AFLERO figures out;

  • which products to make

The Manufacturing Planning Challenge

AFLERO figures out;

  • which products to make
  • how many to make

The Manufacturing Planning Challenge

AFLERO figures out;

  • which products to make
  • how many to make them
  • when to make them

The Manufacturing Planning Challenge

AFLERO figures out;

  • which products to make
  • how many to make them
  • when to make them
  • which materials you need

The Manufacturing Planning Challenge

AFLERO figures out;

  • which products to make
  • how many to make them
  • when to make them
  • which materials you need
  • how many to order

The Manufacturing Planning Challenge

AFLERO figures out;

  • which products to make
  • how many to make them
  • when to make them
  • which materials you need
  • how many to order
  • from whom to order

The Manufacturing Planning Challenge

AFLERO figures out;

  • which products to make
  • how many to make them
  • when to make them
  • which materials you need
  • how many to order
  • from whom to order
  • when to order

The Manufacturing Planning Challenge

AFLERO figures out;

  • which products to make
  • how many to make them
  • when to make them
  • which materials you need
  • how many to order
  • from whom to order
  • when to order

While taking into account your different supplier lead times

The Manufacturing Planning Challenge

Based on

The Manufacturing Planning Challenge

Based on

  • Sales Demand from your customers

The Manufacturing Planning Challenge

Based on

  • Sales Demand from your customers
  • all Supply from existing production orders and existing purchase orders

The Manufacturing Planning Challenge

Based on

  • Sales Demand from your customers
  • all Supply from existing production orders and existing purchase orders
  • all existing Inventory of Materials

The Manufacturing Planning Challenge

Based on

  • Sales Demand from your customers
  • all Supply from existing production orders and existing purchase orders
  • all existing Inventory of Materials
  • work-in-process

The Manufacturing Planning Challenge

Based on

  • Sales Demand from your customers
  • all Supply from existing production orders and existing purchase orders
  • all existing Inventory of Materials
  • work-in-process
  • finished goods

The Manufacturing Planning Challenge

Based on

  • Sales Demand from your customers
  • all Supply from existing production orders and existing purchase orders
  • all existing Inventory of Materials
  • work-in-process
  • finished goods

While spending the minimum amount of your limited Finances

Reminder

ERP is a system that maximizes an organisation's flow of

Reminder

ERP is a system that maximizes an organisation's flow of

INFORMATION

Reminder

ERP is a system that maximizes an organisation's flow of

INFORMATION

MATERIALS

Reminder

ERP is a system that maximizes an organisation's flow of

INFORMATION

MATERIALS

FINANCES

Fin